年末將近,2026年很快就要到了!新的一年木棉花國際有哪些令人期待的新番陣容呢?帶領各位粉絲來瞧瞧吧!
<以下為官方提供原文>
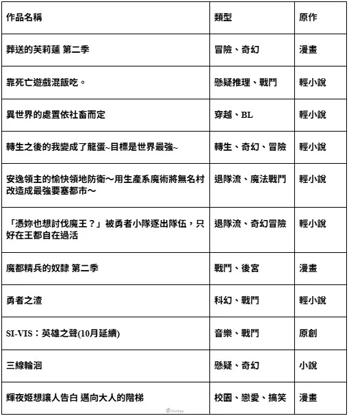
▍以餘韻打動觀眾,冒險繼續上路!《葬送的芙莉蓮》動畫第二季重磅回歸
第一季播出就引起無數粉絲感動落淚,造成全網熱議的知名動畫《葬送的芙莉蓮》將於2026年一月播出全新動畫第二季。故事延續長壽的精靈魔法使芙莉蓮與她的弟子費倫、修塔爾克繼續踏上探索生命、時間與回憶的旅途;在這次的旅程中又會邂逅哪些人、遭遇哪些事呢?喜歡奇幻冒險題材且對動畫製作品質有高水準要求的粉絲就千萬不能錯過《葬送的芙莉蓮》第二季。

▍靠死亡遊戲、社畜性格及化身龍蛋成為世界最強?!
《靠死亡遊戲混飯吃。》作為「玩家」的少女們,挑戰著與死亡並行的遊戲。穿上指定的服裝,上演一場名為死亡遊戲的表演。只要生還就能獲得獎金,但即使盡了全力,也可能會在下一刻喪命。《異世界的處置依社畜而定》被捲入聖女召喚儀式而轉移到羅馬尼王國的近藤誠一郎依舊擺脫不了過去社畜的性格,在這個陌生的異世界獲得了一份「會計」的工作!然而對異世界魔素沒有耐受性的他必須委身於外號「冰之貴公子」的第三騎士團長亞雷斯,兩人又會擦出怎樣的火花呢?《轉生之後的我變成了龍蛋~目標是世界最強~》講述主角伊露西亞轉生成為龍蛋後,為了從蛋中孵化他必須狩獵魔獸、提升等級,然而即使進化後他仍被人類視為怪物,因此只能在這場絕境求生的旅途中奮力活下去了。



▍趕出家門、逐出隊伍,看退隊流主角如何反轉劣勢、絕處逢生!!
《安逸領主的愉快領地防衛~用生產系魔術將無名村改造成最強要塞都市~》從小就被稱為神童的侯爵家四男范恩,大家都期待他的將來能飛黃騰達。然而他八歲時被賦予的能力,卻是在那個世界被認為派不上用場的「生產系魔術」!范恩因此被父親蓋上失敗的烙印並流放至偏遠的村莊,他能善用生產系魔術來打造這個貧窮的村莊嗎?《「憑妳也想討伐魔王?」被勇者小隊逐出隊伍,只好在王都自在過活》明明能力值為零,卻因為神諭而被選進勇者小隊的芙蘭姆,在戰鬥中毫無意外地完全派不上用場;而隊中赫赫有名的天才賢者吉恩看她不順眼便硬是將她賣給奴隸商人,芙蘭姆在那裡被當作廢物受盡折磨甚至即將成為怪物的盤中飧… …她最終會選擇反抗還是就這樣被怪物啃咬而死呢?


▍強檔續作、完全新作及特別篇,接續2025年未精彩不停歇!!
《魔都精兵的奴隸》第二季 尋求能大顯身手舞台的男高中生和倉優希因為魔防隊第七組組長羽前京香的能力,使他身為「奴隸」的力量覺醒並成功討伐了京香故鄉的仇敵一根角,實現了復仇的宿願;然而在檯面下,全新的威脅八雷神卻已經開始在魔都展開行動?!《勇者之渣》故事背景設定在二十一世紀中葉的東京,透過強化手術成為「魔王」黑手黨的一群人掌控了地下社會,而專門獵殺魔王的賞金獵人則被稱為「勇者」;勇者使用名為「E3」的藥劑來提升能力、對抗魔王。在這樣的東京,一名女高中生找上勇者希望能當勇者見習生?!除了強檔續作和新作之外,在10月延續兩季度播放的《SI-VIS:英雄之聲》及12月開播的《三線輪洄》和年底播出特別篇的《輝夜姬想讓人告白 邁向大人的階梯》都是粉絲不容錯過的精彩動畫喔!!





▍2026年1月新番作品總表
